山东省新版超药品说明书用药专家共识发布,覆盖药品扩至186个。
01
超药品说明书用药目录更新
推荐意见增至302项,涉186个品种
4月9日,山东省药学会发布《山东省超药品说明书用药专家共识(2024~2025年版)》(以下简称《共识》)。
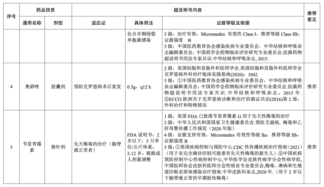
《共识》对2023版目录进行了系统性的增补与完善,使推荐意见从原先的273项(涉及168个品种)扩展至302项(覆盖186个品种)。
《共识》涵盖的药品范围广泛,主要包括以下八大类:抗菌药物、儿科药物、妇产及生殖类药物、心血管及其他药物、精神及神经类药物、肾内及风免类药物、抗肿瘤药物,以及呼吸、重症及其他类药物等。
关注赛柏蓝,公众号主页对话框回复「山东」,扫描回复的二维码即可获取《山东省超药品说明书用药专家共识(2024~2025年版)》PDF~
由于医学进展迅速,而药品说明书更新相对滞后,超说明书用药在临床实践中逐渐成为必要补充。
目前,我国已在法律层面认可其合法性——2022年3月施行的《中华人民共和国医师法》明确规定:医师应当坚持安全有效、经济合理的用药原则,遵循药品临床应用指导原则、临床诊疗指南和药品说明书等合理用药。在尚无有效或者更好治疗手段等特殊情况下,医师取得患者明确知情同意后,可以采用药品说明书中未明确但具有循证医学证据的药品用法实施治疗。
据赛柏蓝不完全梳理,广东、辽宁、吉林、黑龙江等地都曾发布过超药品说明书用药目录,覆盖药物广泛。
值得注意的是,此类目录的适用范围正逐步扩展。例如,《山东省药品超说明书用药专家共识(2021年版)》经山东省药学会组织有关药学专家及临床专家综合评价后正式在学会挂网发布并在省内外推广使用。
02
超限定支付受医保监管
超说明书用药医保报销难题何解?
尽管各地定期更新超药品说明书用药目录,但医保报销问题始终是临床实践中面临的现实困境。在医保基金监管日益趋严的背景下,超说明书用药如何合规报销成为焦点。
根据相关规定,医疗保险统筹基金支付《药品目录》内药品所发生的费用,必须由医生开具处方或住院医嘱,参保患者自行购买药品发生的费用,由个人账户支付或个人自付。
参考《基本医疗保险用药管理暂行办法》第二十三条规定,参保人使用《药品目录》内药品发生的费用,符合以下条件的,可由基本医疗保险基金支付:
1、以疾病诊断或治疗为目的;2、诊断、治疗与病情相符,符合药品法定适应症及医保限定支付范围;3、由符合规定的定点医药机构提供,急救、抢救的除外;4、由统筹基金支付的药品费用,应当凭医生处方或住院医嘱;5、按规定程序经过药师或执业药师的审查。
上述第2条指出的“符合药品法定适应症及医保限定支付范围”即“药品说明书适应症”,如果药品说明书上没有提到某个适应症,报销仍然无法进行。
超说明书用药虽然可以弥补临床上药物治疗的一部分空白,但可能会面临循证医学证据级别不够、用药安全存在潜在风险等问题。具体到现实中来看,超说明书用药的报销仍存在不少不合规的现象。
近年来,国家医保局通过自查自纠+飞行检查的组合拳,持续强化医保基金监管。2024年公布的典型案例显示,超医保限定用药已成为重点查处对象之一。如和田地区于田县寿康医药零售有限公司对达格列净片、磷酸西格列汀片、阿卡波糖片等18种药品违反限定性用药等。
针对超医保限制用药的情况,目前已经有地方采取有效措施。如山东淄博市中心医院建立超说明书范围用药、超适应症用药等31个预审核模块并嵌入医保规则,医生开具用药医嘱时,“审方干预系统”会自动对门诊和住院处方进行审核。如临床开具“有医保限用条件”的药品时会有“双提醒”(开具时“即时”提醒支付范围、开具后在医嘱系统“长期”提醒)等。
截至目前,2024版国家医保目录支付有限制条件及支付时需要关注备注的药品仍有超600个,药品受支付限制的大多是限制患者和适应症。新一年国家医保目录调整在即,又有多少药品能够解限?
随着《医师法》的正式施行和各地超说明书用药目录的陆续出台,我国超说明书用药正在从“灰色地带”走向规范化管理。然而,要真正实现临床需求、患者安全和医保监管的三方平衡,仍需从建立更加科学的证据评价体系以及推动药品说明书动态更新等多方面努力。
附:部分超药品说明书用药目录
