01
医保基金监管持续收紧
大批医药机构被解除医保资质
10月22日,赛柏蓝在2024年医保基金监管趋势交流会暨蓝皮书发布会现场了解到,截至9月,国家飞检已覆盖全国所有省份,检查定点医药机构500家,查出涉嫌违规金额22.1亿元。
在发布会现场,国家医保局基金监管司副司长谢章澍强调,当前医保基金监管力度持续加大但形势依然复杂。下一步,国家医保局将从推动飞行检查扩面、做实自查自纠、强化大数据监管、健全长效机制、加大曝光力度等方面持续发力,坚决维护好医保基金安全。
据赛柏蓝观察,在医保基金监管频次提升、覆盖面扩大的同时,多省市开始频频发布解除定点医药机构医保服务协议的通知。
比如,10月21日,成都医保局发布《关于解除成都市356家定点医药机构医保服务协议的公告》,涉及超200家药店;9月30日,新疆自治区医保局发布《关于公布解除医保服务协议医药机构名单的通告》,解除292家定点医药机构医保服务协议,涉及大量药店;9月12日,呼和浩特市医保局发布通报称,103家医药机构存在将非医保药品或其他商品串换成医保药品、超药品目录限定范围用药、项目与性别不符、超量售药、提供数据不真实等行为,其中大部分为零售药店;2024年上半年,在大连市公布的退出医保名单中,有116家医疗机构和142家药店。
赛柏蓝统计后发现,发布解除定点医药机构医保服务协议的省市至少包括:福建、重庆、山西、广东、贵州、陕西、新疆、辽宁、江苏、浙江、北京、内蒙古等。
02
医保定点机构资质开始洗牌
不乏零售药店主动退出
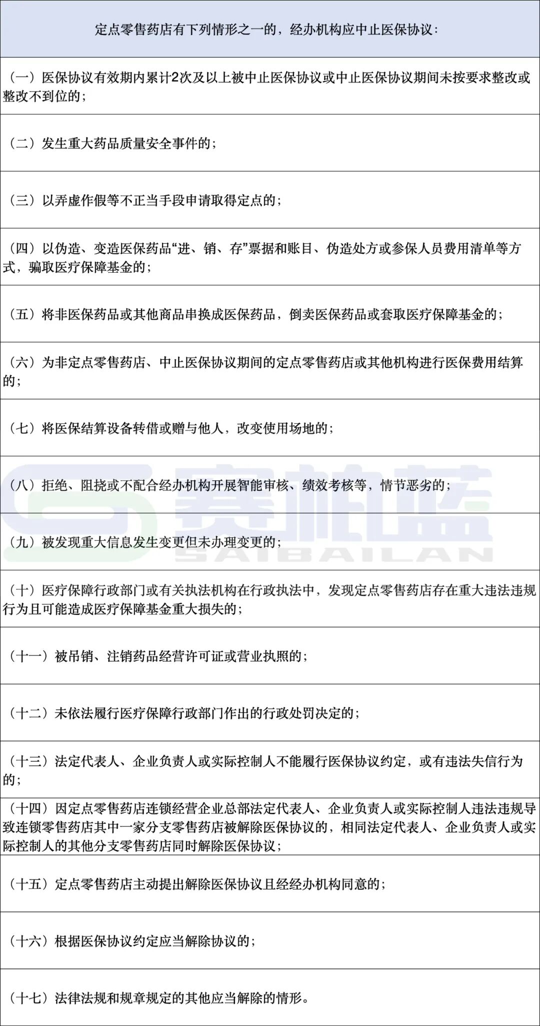
《零售药店医疗保障定点管理暂行办法》、《医疗机构医疗保障定点管理暂行办法》自2021年2月1日开始施行,这两份暂行办法均明确规定了医保定点协议解除的情况,医疗机构涉及14种(附文末),零售药店涉及17种(附文末),其中包括多种情形的欺诈骗保。
据了解,定点零售药店违法违规使用医保基金主要存在以下几种情形:
虚假开药,虚构、伪造药品处方或销售记录并空刷医保码(社保卡);串换药品,将非药品串换为医保药品,将非医保药品串换为医保药品,将低价药串换为高价药;超量开药;为其他药店代为进行医保结算等。
截至2023年8月底,全国定点医药机构达到107.8万家,其中定点医疗机构达59.4万家,定点零售药店达48.4万家,医保基金监管收紧的同时,医保定点医药机构“大池子”开始换水。
《2023年全国医疗保障事业发展统计公报》显示,2023年,全国医保系统共检查定点医药机构80.2万家,处理违法违规机构45.1万家,其中,解除医保服务协议4176家。
来自河北省的一份数据显示,2020年以来,河北全省共解除协议3148家,暂停医保服务4408家。
与此同时,也不乏药店主动与医保解绑的情况。
随着个人账户改革后划入个账的资金减少、医保基金监管全面收紧,合规成本不断提高,医保定点资格对于药店来说既是香饽饽又像烫手的山芋。
根据国家医保局发布的数据,2023年底,全国基本医保基金累计结存总额47755.56亿元——其中,职工医保个人账户2023年收入6245亿元,较2022年减少1388亿元,下降18%。
今年4月,广东河源市明华堂大药房有限公司等21家零售药店因其自身经营等原因未续签协议;此外,山东德州、江苏徐州、北京房山、湖南邵阳、江苏昆山等地,也曾发布公告称有药店因自身原因等退出医保。
曾几何时,零售药店进入医保意味着销售额、客流、利润,但是情况正在发生变化——集采药品进药店;线上线下比价、零售药店价格治理;落实药品追溯码政策;加强电子处方流转平台建设,完善药品进销存管理等要求正在对药店的成本提出挑战。
围绕医保定点资格,60多万家药店开始分化——坚持走医保路线的药店,寻求进入双通道、门诊统筹等政策范畴,不得不退出医保定点的药店则面临转型、去医保化,甚至退出医药零售赛道的现实压力。
无论是主动还是被动,失去医保定点资质后,药店可能面临形象受损、客流减少、收入下降、经营压力增大、市场竞争加剧、转型压力等多重影响。
未来,医保定点药店必须平衡好医保监管和生意的关系。
03
国家医保基金监管
密度更大、强度提升、技术手段升级
进入2024年,医保基金监管进入密度更大、强度提升、技术手段升级的新阶段。
从数据对比来看,2023年,国家医保局组织飞行检查34组次,检查定点医疗机构66家、医保经办机构32家,查出涉嫌违法违规资金9.2亿元;2024年截至9月,国家飞检已覆盖全国所有省份,检查定点医药机构500家,查出涉嫌违规金额22.1亿元。
此前,国家医保局副局长颜清辉表示,国家医保局持续加大飞行检查力度,预计今年全年检查机构的数量将超过过去5年的总和。
自2018年国家医保局成立以来,医保基金监管究竟发生了哪些变化?
赛柏蓝发现,除常态化飞检、日常监管、专项整治、大数据监管、社会监督协同治理之外,医保基金监管逐渐进入一个平台、一人一码、一物一码的新阶段。
国家医保局党组书记、局长章轲针对医保基金监管在近日表示,要充分发挥数据要素乘数效应,依托全国统一的医保信息平台,推动医保大数据广泛应用于医药价格监测、医保基金监管、医保经办服务等,实现从“有数据”“用数据”到“有好数据”“用好数据”的转变。加强医保基金常态化监管,深化智能监管系统落地应用,探索建立医保基金监管信用管理机制和“监管到人”机制,坚决防范医保基金“跑冒滴漏”。
一个平台
全国统一的医保信息平台已经全面建成,实现医保业务编码标准、数据规范、经办服务等的全面统一,全国医保信息平台记录、收集、汇总医保全流程数据,实现同数同源,提高医保信息的真实性、准确性、全面性。依托全国统一的医保信息平台,智能监管子系统能够开展大数据全方位、全流程、全环节智能监控。
从2024年以来国家医保局查处的欺诈骗保案件来看,基本上已实现大数据监管的全医疗机构覆盖。
一物一码
9月30日,国家医保局发布《关于进一步做好医保药品耗材追溯码信息采集工作有关事项的公告》称,目前31个省(自治区、直辖市)和新疆生产建设兵团均已开始上传医保药品耗材追溯码信息。
同时,国家医保局正在建设全国统一的供药品耗材生产、流通企业上传追溯码信息的接口,将实现一次上传、全国通用。下一步,国家医保局将全面建立追溯码、医保编码和商品码的三码合一映射库,以及药品耗材大中小包装的追溯映射库、各类追溯码的识别库。
未来,药品耗材追溯码录入医保系统后,将实现药品追溯码与医保结算服务无缝对接。医药机构在发药、售药环节上传药品耗材追溯码至医保信息平台后,将生成药品耗材全过程电子记录,通过分析异常数据,对涉及医保药品耗材虚假销售、串换销售、重复销售、倒买倒卖等欺诈骗保行为强化监管。
一人一码
9月27日,国家医保局、卫健委、药监局发布《关于建立定点医药机构相关人员医保支付资格管理制度的指导意见》明确,2025年正式实施定点医药机构相关人员医保支付资格管理,三年内逐步将相关责任人员纳入记分管理。
包括定点医疗机构为参保人提供使用基金结算的医疗类、药学类、护理类、技术类等卫生专业技术人员,以及定点医疗机构负责医疗费用和医保结算审核的相关工作人员;定点零售药店为参保人提供使用基金结算的医药服务的主要负责人(即药品经营许可证上的主要负责人)。
这两类人员取得医保支付资格后,直接纳入医保监管范围——进行登记备案,取得国家医保相关人员代码(通过“贯标”已完成),形成“一医一档”。
国家医保局基金监管司司长顾荣表示,医保支付资格管理制度将监管对象由定点医药机构延伸至医务人员和药店经营管理人员,真正实现“监管到人”,将极大提高医保基金监管工作的精准性和震慑力。
未来,也许基于大数据要素乘数效应,医保基金监管的“五定”(定患者、定医疗机构、定责任医师、定处方、定零售药店管理机制)将成为医保基金监管与真实世界业务的现实。
在人口老龄化、医疗费用持续增长的背景下,维护医保基金安全将是一道不容跨越的红线。获得医保定点资格的医药机构必须全面加强医保合规的自查与倒查,无法满足医保基金合规要求的医药机构,最终将难逃被医保淘汰出局的命运。
附:
